手游科技

  • 美国卡姐疫情(美国疫情看看)

    美国卡姐是谁〖壹〗、美国卡姐指的是卡迪·B。卡迪·B是1992年出生于美国的一名说唱歌手,本名叫贝尔卡莉斯·阿尔曼扎。2015年时,开始在荧屏上亮相,参加过真人秀《爱与嘻哈:纽约》。近几年,卡姐的歌曲也是越来越火,拿奖拿到手软。而且,卡迪...

    2026/03/24
  • 【秋老虎疫情,秋老虎最新消息】

    一龙治水是什么意思〖壹〗、一龙治水“龙”在传统文化中象征权威与治水能力。2024年正月初一为“甲辰日”(辰对应龙),且全年仅有一个“辰日”出现在初一,故称“一龙治水”。寓意:水资源治理可能由单一强有力主体主导,效率较高,但若治理不当,也可...

    2026/03/24
  • 【薛城银座疫情,薛城银座疫情防控电话】

    银座在山东地区有多少分店〖壹〗、银座在山东地区设有95个分店,其中在建1个。详细分布如下:济南设有广场店、华信店、金牛店、无影山店、振兴街、东环店、中铁店、长清店、鸿园店、七里山店、玉函店、国奥城店、银座三期等。泰安设有泰安一店、泰安...

    2026/03/24
  • 疫情资问医生(疫情期间问医生的问题)

    疫情之后的思考:线上医生询问选取哪个平台好?〖壹〗、选取线上医生询问平台时,建议优先考虑医疗资源丰富、便利性强且性价比高的平台,如山东佳铭集团的微康线上问诊平台。以下是具体分析:辨别线上问诊平台好坏的标准医疗资源丰富性:医生资质和开设科...

    2026/03/24
  • 李庙镇疫情/李庙镇人民政府

    湖北省襄阳市南漳县李庙镇下辖村委会有哪些?值得一提的是,南漳的第一大水库——三道河水库,就位于李庙镇的南部。南漳县李庙镇高家庄村(部分资料中简称高庄村)是湖北省襄阳市南漳县李庙镇下辖的行政村,以农业产业为主要经济支柱,兼具基层组织建设和民...

    2026/03/24
  • 金华新增疫情(金华新增4例新型肺炎)

    12月2日金华婺城区新增新冠病毒阳性感染者通报〖壹〗、月1日6:00金东区岭下朱村,9:00左右游园街95号靠西面新房子,12:59金华人民广场核酸采样点,16:54金东大喜成酒店,20:26被转运集中隔离点。感染者3:系集中隔离点发现1...

    2026/03/24
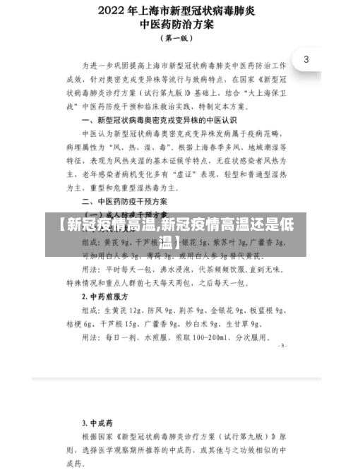
  • 【新冠疫情高温,新冠疫情高温还是低温】

    东京迎“灾害级”酷暑,39.1℃创日本今年比较高温!在日华人需警惕…_百度...〖壹〗、灾害级酷暑的应对措施高温实况:以关东为中心的日本多地进入“灾害级”酷暑,东京都八王子市7月12日比较高气温达31℃,创今年纪录;关东甲信和东海的58个...

    2026/03/24
  • 【疫情贯彻上级精神,如何贯彻落实疫情防控上级精神贯彻落实】

    论基层党员和党组织在疫情中应该发挥的作用基层党员和党组织在疫情中应发挥先锋模范作用与战斗堡垒作用,通过思想引领、行动示范、资源整合和群众动员,成为疫情防控的核心力量。基层党员的核心作用政治引领与思想统一:基层党员需将疫情防控视为践行初心...

  • 疫情中国中车(国内疫情中)

    中车领跑!全球轨道车辆市场持续扩张,前前十制造商占据70%市场份额...全球轨道车辆市场持续扩张,中国中车领跑,前前十制造商占据70%以上市场份额,头部企业通过多元化战略应对挑战,2025ARTS上海展提供供应链优化、融资支持等一站式服务...

    2026/03/24
  • 防疫情况英文(防疫情英语句子)

    卫生防疫的英文怎么说[词典][医]sanitaryandantiepidemic;[例句]适合卫生防疫、环境保护、应用水分析的领域的测试要求。防疫措施的英文是Epidemicpreventionmeasures。这个词组用...

    2026/03/24

返回顶部