【疫情地图分类,疫情地图分类怎么看】

疫情专题,各大APP都是怎么做的

〖壹〗、综合新闻客户端:百度 、腾讯、UC(阿里)、今日头条专题界面与结构:四个产品均设置了【抗击肺炎】专题页面,内容结构虽不同 ,但大致涵盖以下板块:疫情地图:呈现全国各省市区的确诊 、疑似 、死亡、治愈人数统计及趋势图,数据来源于国家及各省市区卫健委官方渠道 。疫情追踪:实时更新全国各地区的疫情数据和相关政策公告文字。

【疫情地图分类,疫情地图分类怎么看】-第1张图片

〖贰〗、微信:搜索“在线问诊 ”,展开后有“发热免费询问”可以查看到多家医院在线问诊入口。同济医院:在“掌上同济”APP在线问诊目录内 。武汉协和医院:微信公众号→就医服务→在线问诊;微博搜索“微医 ” ,在相关微博中有入口 。捐款捐物 工具:人民网“人民好医生 ”APP公益援助信息平台。

【疫情地图分类,疫情地图分类怎么看】-第2张图片

〖叁〗 、透明、直连的信息交换:疫情期间 ,为抚慰用户敏感消费心理,来伊份通过质量安全溯源系统,让消费者扫描包装袋上的溯源二维码 ,即可查看产品从原料采摘、生产加工到入库 、批次追溯等全产业链信息。截止近来,用户可通过二维码追溯超过250个SKU的全产业链历程,甚至对每一粒牛肉制品进行DNA检验 。

【疫情地图分类,疫情地图分类怎么看】-第3张图片

〖肆〗、步骤1:进入夸克日报打开夸克app ,在首页导航栏中找到并点击【夸克日报】入口。步骤2:定位疫情专题进入夸克日报页面后,在顶部或中部推荐位找到【时刻关注疫情】模块,点击该选项进入疫情专题页面。

可能会说谎的地图!全国疫情地理格局的重新审视

〖壹〗、分级符号方法的局限:基于分级符号方法对当日所有确诊病例进行疫情分布制图(如图7) ,由于分级操作导致同一等级的数量差异被消除,同一等级的差异无法捕捉,这是一种地图对疫情“说谎”的情形 。

〖贰〗 、这一过程存在很大的人为主观成分 ,为地图说谎提供了土壤。例如在不同比例尺地图展示需要下,概括综合时可能会进行不准确的信息呈现。地图说谎的方式比例尺与概括综合:根据不同比例尺地图展示的需要,在概括综合时可能会撒些小谎 。比如夸大或缩小某些地理要素的规模 ,以突出特定信息或隐藏某些信息。

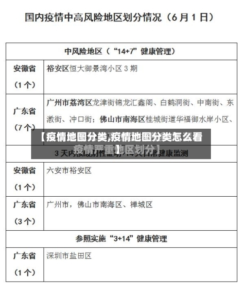
怎么在地图上看疫情风险地区

进入“我的”页面打开高德地图APP ,在首页底部导航栏中点击【我的】,进入个人中心页面。打开“更多工具 ”在“我的”页面中,向下滑动找到【更多工具】选项并点击 ,进入功能集合页面 。选取“疫情地图”在“更多工具 ”页面中,找到【疫情地图】功能并点击,系统将自动加载当前区域的疫情风险分布信息。

进入“我的”页面:打开高德地图APP ,在首页点击底部导航栏的【我的】。打开工具箱:在“我的”页面中,找到并点击【更多工具】选项 。查看疫情地图:在工具列表中,选取【疫情地图】功能 ,即可显示当前所在区域及周边的疫情风险等级分布 。注意事项:确保高德地图APP为最新版本,避免因版本过低导致功能缺失。

在百度地图上可以查看疫情风险地区,具体操作步骤如下:打开软件:启动百度地图应用(确保版本为1200或更新)。进入常用功能:在首页找到“常用功能 ”模块 ,点击“更多”选项 。跳转至其他页面:在功能列表中滑动至“其他”分类,选取“疫情地图 ”。

相关推荐

  • 荣域花园疫情/荣域花园二手房出售

    荣域花园疫情/荣域花园二手房出售

    寒山寺到荣域花园怎么走乘快线2号(11站)到荣域花园火车站[北广场公交综合楼]乘26路(1站)/快线2号(1站)/快线6号(1站)/119路(1站)到汽车北站。火车站北广场乘10路(1站)/529路(1站)/79路(1站)/游5路(1站)到汽车北站火车站南广场乘快线8号(1站)到汽车北站。首先步行...

    2026/04/01
  • 【疫情学生回校演练,疫情学生回校演练美篇】

    【疫情学生回校演练,疫情学生回校演练美篇】

    教育政策丨中小学因延迟开学耽误的教学时间,可通过调整周末和暑期等方...因延迟开学耽误的教学时间,各地教育部门可通过调整周末和暑期等方式补齐,同时需统筹安排教学、分类制定学习方案、防止增加学生负担,并做好在线学习资源统筹与学生学习服务管理。统筹安排教学时间各地教育部门需评估推迟开学对春季学期教学活动的影响,制定延迟开学期间学生学习组织工作方案。湖南省教育厅...

  • 【章丘防疫情况,山东济南章丘疫情防控中心电话】

    【章丘防疫情况,山东济南章丘疫情防控中心电话】

    章丘疫情防疫小程序进不去怎么办章丘疫情防疫小程序进不去,可以下载爱章丘APP进行查询。为向用户提供更全面的防疫功能和内容服务,方便用户安全、快捷出行,“爱章丘”APP平台正式上线,新增健康码和通行卡功能!用户打开“爱章丘”App客户端点击“山东电子健康通行卡”或“通信大数据行程卡”即可查询。检查一下自己的网络设置,可能是网络延迟。自己的信息填写错误,返回重...

    2026/04/01
  • 新疆时实疫情/新疆实时动态 最新消息

    新疆时实疫情/新疆实时动态 最新消息

    新疆疫情哪一年开始的新疆的疫情是从2020年开始的,断断续续的零星出现。其中乌鲁木齐市经历了三次封城,第一次,2020年1月27日,解封,3月4日。第二次,7月17日凌晨,解封9月2曰。新疆疫情始于2019年。2019年12月,中国湖北省武汉市发现多起病毒性肺炎病例,均诊断为病毒性肺炎/肺部感染。随后,在基因测序和流行病学调查中,证实这些病例与一种新型冠状...

    2026/04/01
  • 【淄博疫情两例,淄博疾情通报】

    【淄博疫情两例,淄博疾情通报】

    淄博疫情一共多少例〖壹〗、通过查询相关资料显示:淄博疫情一共79例。在疫情实时大数据报告中,山东省淄博市疫情截止到2022年11月11日,有77例确诊,2例新增本土无症状,76例治愈,所以淄博疫情一共79例。〖贰〗、截至3月17日24时,淄博市累计报告新型冠状病毒肺炎确诊病例30例,其中治愈出院29例,死亡1例。累计追踪到密切接触者719人,已解除医学观察...

    2026/04/01
  • 疫情让我读懂/疫情读懂了什么

    疫情让我读懂/疫情读懂了什么

    疫情朋友圈最暖心的话正能量以下是一些适合疫情期间居家生活发的朋友圈暖心文案:面对挑战,保持乐观这一年,生活很难,一半核酸,一半心酸。但请相信,风雨之后总会有晴天。如今幸福标准:核酸阴着,健康绿着,钱包鼓着,脸上笑着。愿我们都能拥有这份简单的幸福。积极调整心态,寻找生活乐趣生活既然无解,那就试着把无解变得有趣点。希望能早日战胜这场疫情,恢复正常的生活。愿...

    2026/04/01
  • 【检查站疫情,检查站疫情检查流程】

    【检查站疫情,检查站疫情检查流程】

    河南商城:6000名志愿者坚守抗疫一线河南商城县有近6000名志愿者在抗疫一线积极参与各类志愿服务活动,为疫情防控贡献力量,具体表现如下:“义剪”志愿团队解决“头”等大事2月24日,商城县焦点形象设计的志愿者周波带领爱心“义剪”团队,为赤城街道办事处一线工作人员提供免费理发服务。这已是该团队第七场“义剪”活动。投身抗疫一线,参与志愿服务宽城区民盟组织盟员直...

    2026/04/01
  • 【疫情地图分类,疫情地图分类怎么看】

    【疫情地图分类,疫情地图分类怎么看】

    疫情专题,各大APP都是怎么做的〖壹〗、综合新闻客户端:百度、腾讯、UC(阿里)、今日头条专题界面与结构:四个产品均设置了【抗击肺炎】专题页面,内容结构虽不同,但大致涵盖以下板块:疫情地图:呈现全国各省市区的确诊、疑似、死亡、治愈人数统计及趋势图,数据来源于...

    2026/04/01
  • 【抗击疫情舆情管理,疫情 舆情管控】

    【抗击疫情舆情管理,疫情 舆情管控】

    社区疫情防控工作简要汇报总结范文(精选5篇)篇一:社区疫情防控工作简要汇报总结疫情就是命令,防控就是责任!在新型冠状病毒肺炎疫情汹涌扑来的时候,xx城管系统立即启动应急响应机制,认真落实区委、政府各项防控措施,全力以赴做好春节期间环境卫生保障和疫情防控工作,给广大市民营造一个洁净、安全的节日环境。篇一:街道社区疫情防控工作总结报告战场就是考场,疫情就是...

  • 大学疫情开学预案/防疫情开学预案

    大学疫情开学预案/防疫情开学预案

    关于疫情防控方案和应急预案汇总6篇〖壹〗、关于疫情防控方案和应急预案篇1为全面深入落实贯彻国家、省、市关于新型冠状病毒感染肺炎疫情防控的有关要求,统一防控应对新型冠状病毒感染肺炎,根据《中华人民共和国传染病防治法》、《突发公共卫生事件应急条例》及相关规定,我项目部为切实做好新型冠状病毒肺炎防控的相关工作,特按要求制定本预案。〖贰〗、疫情防控应急预案模板...

返回顶部