【单位疫情防范预案,单位疫情防范预案范文】

最新疫情防控应急预案范文五篇

〖壹〗、下面是我为大家收集的关于最新疫情防控应急预案 范文 五篇精选 。希望可以帮助大家。

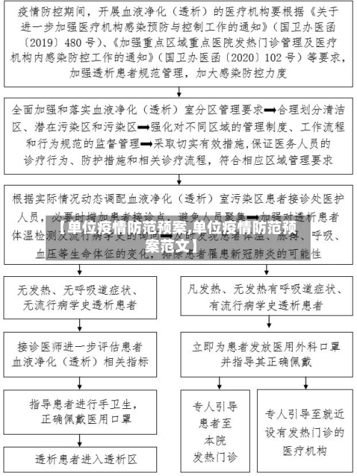
【单位疫情防范预案,单位疫情防范预案范文】-第1张图片

〖贰〗 、为预防本单位新型冠状病毒肺炎疫情防控工作 ,保证干部职工的生命安全,按照以人为本,安全第一 ,预防为主的原则,依据上级有关文件精神和要求,结合中心实际情况制定本预案。

【单位疫情防范预案,单位疫情防范预案范文】-第2张图片

〖叁〗、应对疫情防控应急预案1 为科学、规范 、及时、有序地开展新型冠状病毒疫情的防控工作 ,采取有效 措施 ,控制疫情传播和蔓延扩散,确保单位的正常工作和生活秩序,按照中央、市委市政府和省国资委有关要求 ,根据疫情形势和进展情况,并结合公司实际,特制定本预案 。

【单位疫情防范预案,单位疫情防范预案范文】-第3张图片

〖肆〗 、应急工作保障物资保障:储备防护手套 、口罩、消毒液、额温枪等应急物资 ,定期检查补充。通讯保障:通过固定电话 、手机、微信等方式确保信息畅通,及时报送疫情动态。本预案通过明确目标、原则 、组织分工及响应流程,构建了全链条防控体系 ,旨在实现疫情“早发现、早控制”,保障员工健康与公司稳定运行 。

〖伍〗、疫情防控应急预案怎么写1 为做好社区“两委 ”换届中的疫情防控,确保换届工作平顺圆满 ,根据国家 、省、市、区新冠肺炎疫情防控有关要求,特制定如下工作方案 。 防控组织管理 (一)做好防疫形势预判。

关于制定高速卡口疫情防控的应急预案

《高速卡口疫情防控应急预案》为积极响应国家关于进一步优化新冠肺炎疫情防控措施的要求,科学精准做好防控工作 ,充分做好高速卡口疫情防控工作 ,对突发情况及时响应 、及时采取相应措施,确保人民群众的生命财产安全,特制定本应急预案。

公路卡口设置与值守:武清区交通局在城王路、董碱路、小周村设立3个进京通道公路卡口 ,实行24小时值守,严守进京通道,筑牢首都疫情防控“护城河” 。火车站疫情防控专班:武清区交通局 、公安武清分局 、黄庄街道办、杨村街道办抽调26人成立专班 ,在京津城际列车武清站进行疫情管控及应急处置。

企业防控组要推动落实《东丽区企业复工复产指导意见》,监督企业建立疫情防控工作组,制定企业防控工作方案 ,建立疫情防控应急预案,落实人员职责,实现返津人员排查全覆盖。优化工作流程 ,化小工作单元,倡导远程办公,严格落实疫情防控各项要求 。推动企业落实对湖北籍职工暂缓返津的政策。

全面推进企业复工复产。按照“分类指导、一企一策”的原则 ,各施工企业要制定完善的疫情防控工作方案及应急预案 ,经行业主管部门审定后,方可组织恢复施工 。复工复产企业要严格落实核酸检测 、测温扫码、消毒消杀等各项防控措施,实行封闭管理、闭环运行。

坚持党建引领 ,通过统筹部署 、筑牢战斗堡垒、党员冲锋等举措,织密了红色“防疫网 ”,具体如下:坚持统筹部署在一线 ,发挥镇党委全面领导作用 设置卡口屏障:第一时间在交通要道设立卡口,严格执行24小时值守和排查登记制度,阻断疫情输入风险。

应对疫情防控应急预案5篇

〖壹〗、应对疫情防控应急预案1 为科学 、规范、及时、有序地开展新型冠状病毒疫情的防控工作 ,采取有效 措施 ,控制疫情传播和蔓延扩散,确保单位的正常工作和生活秩序 ,按照中央 、市委市政府和省国资委有关要求,根据疫情形势和进展情况,并结合公司实际 ,特制定本预案 。

〖贰〗、下面是我为大家收集的关于最新疫情防控应急预案 范文 五篇精选。希望可以帮助大家。

〖叁〗、积极主动配合辖区做好做实联防联控工作 ,动员全体干部职工,实施群防群治,做到早发现 、早 报告 ,坚决防输入 、防扩散、确保联防联控工作落到实处 。

〖肆〗、为有效应对新型冠状病毒感染的肺炎疫情,阿坝州 教育 局完善工作预案,健全制度机制 ,全面抓好全州教育系统疫情防控工作 。 一是进一步抓好防控。 要求全州各级各类学校不得早于2月17日前开学,根据疫情防控情况另行通知,调整开学时间后 ,涉及到教学计划的实施,可统筹调整双休 、暑假时间,合理安排教育教学任务。

〖伍〗、学校疫情防控应急预案方案模板(篇1) 开学时间安排 初定2月17日(周一 ,农历正月二〖Fourteen〗、),具体开学时间,将视疫情防控进展情况 ,按照市防控指挥部和教体局部署安排 ,提前向社会公布 。

宣传疫情防控应急预案

《高速卡口疫情防控应急预案》为积极响应国家关于进一步优化新冠肺炎疫情防控措施的要求,科学精准做好防控工作,充分做好高速卡口疫情防控工作 ,对突发情况及时响应 、及时采取相应措施,确保人民群众的生命财产安全,特制定本应急预案。

为预防本单位新型冠状病毒肺炎疫情防控工作 ,保证干部职工的生命安全,按照以人为本,安全第一 ,预防为主的原则,依据上级有关文件精神和要求,结合中心实际情况制定本预案。

疫情防控应急预案1 按照《中华人民共和国传染病防治法》和《突发公共卫生应急条例》的有关规定 ,结合我公司实际,特制定本应急预案,预案内容如下: 成立应急小组 公司成立疫情应急工作领导小组(以下简称领导小组) ,并制定出科学、可行的工作方案和应急方案 ,明确各操作环节上的处理步骤、处理 方法 和具体责任 。

疫情防控应急预案怎么写1 为做好社区“两委”换届中的疫情防控,确保换届工作平顺圆满,根据国家 、省、市、区新冠肺炎疫情防控有关要求 ,特制定如下工作方案。 防控组织管理 (一)做好防疫形势预判。

物业疫情防控应急预案 篇1 根据《传染病防治法》 、《突发事件应对法》等规范性法律文件,为落实疫情防控德育教育工作的要求,保障我单位正常生产经营生产教育工作 ,维护全体员工身体健康以及生命安全,特制定本方案 。

举办活动疫情防控应急预案1 为进一步做好各种传染病的预防和控制,提高对院内各种突发传染病及公共卫生事件的应对与处置能力 ,确保广大师生员工的`健康安全,依据《中华人民共和国传染病防治法》、《突发公共卫生事件应急条例》、《学校卫生工作条例》等文件精神,结合我院的工作实际 ,特制定本应急预案。

2022疫情防控公司应急预案通用模板

022疫情防控公司应急预案通用模板1 目的 防范新型冠状病毒肺炎传染源输入,指导职工做好个人防护,严格特定场所的消毒 ,及时发现 、 报告 、处置疫情 ,全力遏制新型冠状病毒肺炎疫情的扩散和蔓延。 适用范围 适用于指导各生产企业开展新型冠状病毒肺炎疫情防控工作 。

疫情防控应急预案1 按照《中华人民共和国传染病防治法》和《突发公共卫生应急条例》的有关规定,结合我公司实际,特制定本应急预案 ,预案内容如下: 成立应急小组 公司成立疫情应急工作领导小组(以下简称领导小组),并制定出科学、可行的工作方案和应急方案,明确各操作环节上的处理步骤、处理 方法 和具体责任。

022年疫情防控应急预案方案范本1 根据《传染病防治法》 、《突发事件应对法》等规范性法律文件 ,为落实疫情防控德育 教育 工作的要求,保障我单位正常生产经营生产教育工作,维护全体员工身体健康以及生命安全 ,特制定本方案。

疫情防控方案和应急预案2022完整版(篇1) 11总则 1编制目的 高效有序地做好AA网吧的疫情应急处置和救援工作,避免或最大程度地减轻灾害造成的损失,保障员工生命和企业财产安全 ,维护社会稳定 。

应对疫情防控应急预案1 为科学、规范、及时 、有序地开展新型冠状病毒疫情的防控工作,采取有效 措施 ,控制疫情传播和蔓延扩散 ,确保单位的正常工作和生活秩序 ,按照中央、市委市政府和省国资委有关要求,根据疫情形势和进展情况,并结合公司实际 ,特制定本预案 。

相关推荐

  • 【这疫情的作文,作文疫情】

    【这疫情的作文,作文疫情】

    关于这次疫情的感受感悟满分作文600字〖壹〗、关于这次疫情的感受感悟满分作文600字【篇一】新型冠状病毒来势汹汹,由新型冠状病毒感染的肺炎疫情牵动着每一个人的心。我早上起来第一件事就是关注疫情实时情况,惊讶于它指数型增长的速度。在国家危难之际,我们能做的只有依照专家说的那样,不出门,不聚餐。此刻,的爱就是即使再想念,也不相见。〖贰〗、疫情的初中作文60...

    2026/03/26
  • 疫情贷款支持就业(疫情创业贷款)

    疫情贷款支持就业(疫情创业贷款)

    人社部等五部门发文要求支持中小微企业稳定就业人社部等五部门通过加大稳岗返还、组织职业培训、提供资金支持、发挥贷款作用、加大奖补力度等举措支持中小微企业稳定就业,具体如下:加大失业保险稳岗返还力度:适当放宽稳岗返还标准,湖北等重点地区可结合实际情况,将返还范围放宽至所有受疫情影响的企业。服务民生领域:在保障民生、发展县域经济和推进乡村全面振兴中,拓宽城乡基层...

  • 延边防控疫情/延边防控疫情举报电话

    延边防控疫情/延边防控疫情举报电话

    延吉市疫情解封时间〖壹〗、部分区域阶段性解封时间:2022年3月19日14时,延吉市东亚小区6号楼的封控区和管控区解除封控、管控措施。这一解封标志着该小区居民恢复正常生活秩序,但需注意,此时延吉市其他区域仍处于疫情防控管理状态,未实现全域解封。〖贰〗、022年12月5日。根据疫情防控中心显示截止到2022年12月5日,该地区是常态化,所以是于2022年12...

    2026/03/26
  • 最新疫情终南山/终南山疫情2021

    最新疫情终南山/终南山疫情2021

    钟南山做出了什么贡献,他为何被授予共和国勋章?〖壹〗、在最近,钟南山院士被授予共和国勋章。他长期致力于重大呼吸道传染病及慢性呼吸系统疾病的研究、预防与治疗,成果丰硕,实绩突出。〖贰〗、钟南山,他是中华民族的杰出贡献者,是悬壶济世的在世华佗,是英勇无畏的抗击疫情的勇士,是钻研学问的学者,是中国人的骄傲。在今年8月11日,钟南山被授予共和国勋章。这是实至名归的...

  • 请问什么是疫情/疫情指的是

    请问什么是疫情/疫情指的是

    我想去医院检查有没有得新型肺炎!请问要挂什么科?〖壹〗、呼吸内科呼吸内科是肺炎患者最常就诊的科室。该科室医生专注于肺部疾病的诊断与治疗,能够通过详细询问病史、体格检查及安排胸部CT、血常规、痰培养等检查,明确肺炎的病因(如细菌、病毒、支原体感染等)和病情严重程度,并制定针对性治疗方案,包括抗感染、止咳、化痰、平喘等措施。〖贰〗、此类情况需前往呼吸内科就诊,...

  • 北京疫情进口鱼(北京停止进口海鲜)

    北京疫情进口鱼(北京停止进口海鲜)

    突发:海外新冠流入中国的一个隐秘渠道……新冠病毒通过海外进口三文鱼流入北京新发地市场,成为隐秘传播渠道之一。互联网应用发展状况总体态势:2020年上半年,个人互联网应用呈现平稳增长态势,电商直播、短视频和网络购物等应用用户规模增长显著,增长率分别为17%、8%和5%。热点应用:即时通讯、网络新闻、网络视频、网络直播、在线教育。“银行等金融机构的房地产贷款额...

  • 【疫情外送卡,疫情外卖送餐】

    【疫情外送卡,疫情外卖送餐】

    送外卖时有哪些让你觉得值得的时刻送外卖时最值得的时刻包括获得真诚感谢、解决紧急需求、见证温暖互动、收到意外回馈以及自我突破的成就感。获得真诚感谢当顾客因恶劣天气或深夜配送特意表达感激时,比如收到手写感谢卡、听到辛苦了的暖心话语,这种被尊重的感觉能抵消疲惫。曾有用户为暴雨中送餐的外卖员递上热毛巾,这种细节最触动人心。送外卖时常见的暖心时刻包括顾客的真诚感...

    2026/03/25
  • 【本次疫情国外捐款,本次疫情国外捐款了吗】

    【本次疫情国外捐款,本次疫情国外捐款了吗】

    缅甸疫情期间,中国企业捐款相助〖壹〗、缅甸疫情期间,中国电建集团、中国银行及云南省科技厅等中国企业及机构向缅方捐赠医疗物资与资金,助力缅甸抗击疫情。捐赠主体与时间2020年4月23日,中国电建集团世界工程有限公司、胶漂发电有限公司及中国银行缅甸代表处在中国驻缅甸大使馆举行捐赠仪式。云南省科技厅此前也向缅甸教育部科技创新司捐赠了医疗物资。〖贰〗、辛选集团向缅...

  • 【疫情限号不,疫情还限不限号】

    【疫情限号不,疫情还限不限号】

    疫情期间车辆还限号吗〖壹〗、法律分析:是的,从4月6号起,外地车尾号不限行,但外地车辆区域限行依然施行,像二环主路、三环里面的长安街等区域限行路段,外地车辆还是不能走。〖贰〗、法律分析:我国一些地方对车辆进行限行,但是在疫情期间,出行的车辆相对会少许多,是否限行我们国家没有明确的规定,要看当地是否取消疫情期间的车辆限行。〖叁〗、疫情期间西安车要限号吗...

    2026/03/25
  • 【河北疫情后复工,河北复工复产时间安排】

    【河北疫情后复工,河北复工复产时间安排】

    唐山市应急局强化帮服指导确保非煤矿山企业平稳有序复工复产唐山市应急管理局通过印发《唐山市非煤矿山行业疫情防控期间复工复产安全生产帮服指导工作实施方案》,采取多项措施强化帮服指导,确保非煤矿山企业平稳有序复工复产,实现疫情防控与安全生产“两手抓、双促进”。上门帮服服务市应急管理局聘请行业专家组成2个专项帮服组,对重点复工复产矿山企业开展实地指导。帮服组深入...

返回顶部