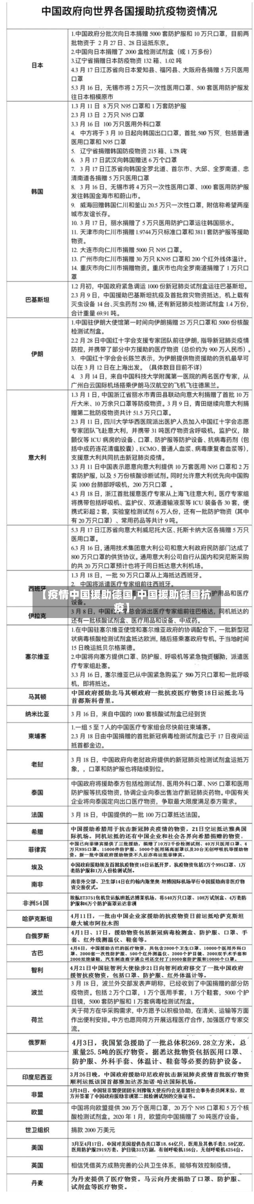
• 【疫情中国援助德国,中国援助德国抗疫】

    德国重灾区长官紧急求援中国,请求援助防护设备德国海因斯贝格县县长史蒂芬·普施于当地时间3月23日发表公开信,紧急请求中国援助防护设备,并希望与中国医生进行抗疫经验交流。具体内容如下:防护物资短缺普施在信中指出,海因斯贝格县的医院近来难以获...


返回顶部